子城联合建设集团有限公司人才招聘公告
请用微信扫一扫
子城联合建设集团有限公司成立于二〇〇六年,于二〇一八年十一月组建集团公司,目前具备建筑工程施工总承包壹级、市政公用工程施工总承包壹级、建筑装修装饰工程专业承包壹级、城市及道路照明工程专业承包壹级、消防设施工程专业承包壹级、地基基础工程专业承包壹级、电力工程施工总承包贰级、水利水电工程施工总承包贰级等资质,集团公司资金、技术实力雄厚、专业结构齐全,具备承揽综合性国际工程业务的能力。集团公司始终坚持“依法诚信、规范管理、持续发展、顾客满意、文明施工、预防污染、造福社会、以人为本”的企业方针,致力于打造一个“区域领头、国际领先”的国际化创新发展型企业平台,以实际行动赢得了国内外投资者和社会各界的好评。集团公司历年来获得了“浙江省AAA级‘守合同重信用’单位”、“浙江省信用管理示范企业”、“浙江省市政行业先进单位”、“浙江省建筑业新冠肺炎疫情防控工作先进单位”、“嘉兴市文明单位”等诸多荣誉。
集团公司秉承“德才兼备、以德为先、任人唯贤”的人才培养与管理者任用理念,以“全球化”为企业目标,诚聘海内外英才。应聘者应恪守职业道德、珍惜个人与集团公司声誉,有不积跬步无以致千里的实干、奋斗与创新精神,有不辞细壤故能成其高的担当、协作与奉献精神,与集团公司同成长、共荣辱。目前集团公司已在新加坡、卢旺达成立全资子(分)公司,逐步在非洲、东南亚、中东、中美洲、欧洲开展工程业务,集团公司热忱欢迎海内外工程、经济、商务、法务等优秀学子和英才加盟,集团公司将为您提供一个施展才华、实现人生价值的平台,成为一名受人尊敬的工程师、经济师、会计师、律师、项目经理、职业经理人、事业合伙人。
一、招聘岗位
(一)集团公司工程部(招聘对象:土木/电气电力机电工程专业方向应届生)

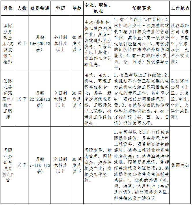
(二)集团公司国际业务部(招聘对象:土木/装饰装修/电气、电力、机电工程师/进出口报关员)

二、福利待遇
(一)完善的福利保障:包括五险一金、旅游、体检、带薪年假、油补、餐补、生日福利等。
(二)全日制应届本科生(四年制)可享受公司一次性结婚和购房津贴15-25万元。
(三)应届和历届全日制硕士研究生可享受公司一次性结婚和购房津贴30-40万元(在职硕士研究生津贴可享受70%)并可同时享受地方政府人才引进奖励政策。
三、应聘方式
有意应聘者请将报名表(附件)、身份证扫描件、毕业证、学位证、资格证书等彩色扫描件或照片发送至报名邮箱:zclh@zc-united.com,报名截止时间2025年7月2日。公司收到简历后将分阶段安排面试,经综合评估后择优录用。
咨询电话:0573-83258295,沈女士