来嘉兴求职住哪里?最长7天免费住! 嘉兴市青年人才驿站上新20家,申请攻略请查收
2025-08-01 15:41 {{clickNum}}
嘉兴市青年人才驿站项目旨在为有意来嘉就业创业的高校毕业生提供最长7天的“拎包入住”免费住宿服务,切实解决外地青年来嘉应聘面临的“落脚地”难题。
申请条件:
1.拟到在嘉企业就业或创业的青年(非嘉兴户籍),在嘉兴市域内无固定住所;
2.高校毕业生(毕业当年、毕业前一年和毕业后两年内均可),应提供毕业证或在读证明佐证;
3.身心健康,无重大疾病或传染病,无严重心理疾病,严格遵守驿站公约。
申请流程:
1.申请。通过“青春南湖”微信公众号-“人才驿站”查看各地申请方式,一般提前3个工作日提交申请,根据各地驿站相关要求,提供个人证明材料(身份证、学生证或毕业证书、应聘证明等),完成申请。
2.审核。县级驿站管理员收到申请后,对申请人材料真实性和完整性进行核实。审核通过后,及时通知入住时间、地点;如未通过,向申请人说明原因。
3.通过审核后,入住人持身份证在申请入住当日到驿站办理入住。因故无法按时入住的,需提前1天告知取消入住申请,无故逾时未入住的,将取消个人一年内本市所有驿站的入住资格。
4.青年人才驿站住宿时间一般为3天(晚),最长不超过7天(晚),一年最多申请2次。
5.青年人才驿站住满时,暂停接受免费入住申请。
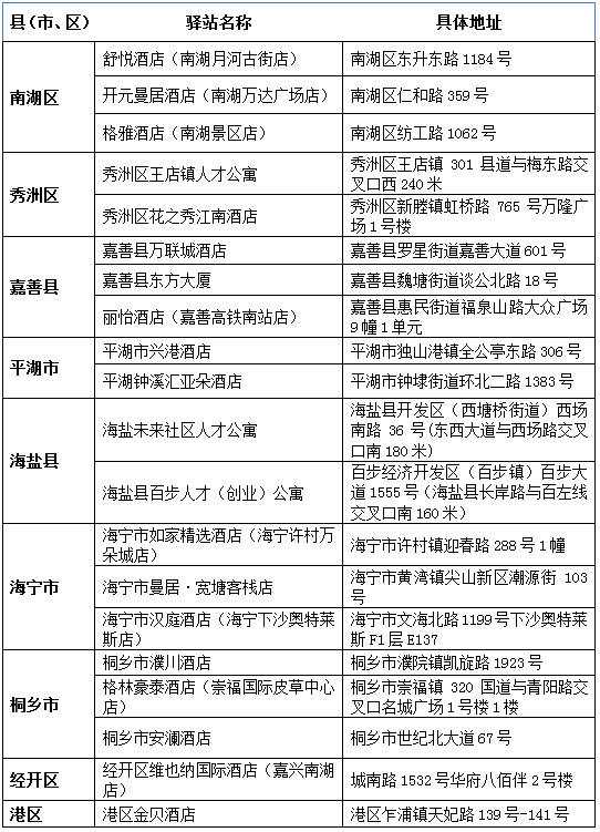
嘉兴市2025年新增青年人才驿站地址
